星空体育·(StarSky Sports)官方网站-星空认证入口

【最全】2024年工业自动化行业上市公司全方位对比(附业务布局汇总、业绩对比、业务规划等)-星空体育官方网站

新闻资讯
质量为本、客户为根、勇于拼搏、务实创新

【最全】2024年工业自动化行业上市公司全方位对比(附业务布局汇总、业绩对比、业务规划等)

日期:2025-08-30 浏览: 

  随着人工智能和数据实时获取技术的不断完善,工业自动化产品逐渐渗透工业、医疗、电力、交通等应用领域,国民生活对工业自动化产品的需求不断增加。在庞大的市场需求吸引下,不断有企业进入工业自动化领域。目前,我国工业自动化产业的上市公司数量较多,主要分布在产业链上游和中游。

  图表4:2024年中国工业自动化行业上市公司基本信息及营收表现(单位:亿元)(一)

【最全】2024年工业自动化行业上市公司全方位对比(附业务布局汇总、业绩对比、业务规划等)(图1)

  图表5:2024年中国工业自动化行业上市公司基本信息及营收表现(单位:亿元)(二)

【最全】2024年工业自动化行业上市公司全方位对比(附业务布局汇总、业绩对比、业务规划等)(图2)

  图表6:2024年中国工业自动化行业上市公司基本信息及营收表现(单位:亿元)(三)

  从工业自动化行业上市公司的区域分布来看,企业多分布于长三角和珠三角地区。其中,广东省工业自动化行业的上市企业数量最多。

【最全】2024年工业自动化行业上市公司全方位对比(附业务布局汇总、业绩对比、业务规划等)(图3)

  从工业自动化行业的上市企业布局和已有公开信息分析,成立时间最早的是科远智慧,注册资本最多的是汇川技术;上市公司中招投标信息最多的是国电南自。

【最全】2024年工业自动化行业上市公司全方位对比(附业务布局汇总、业绩对比、业务规划等)(图4)

  图表8:截至2024年12月中国工业自动化行业上市公司基本信息(单位:万元,条)

  从工业自动化行业的上市企业已有的公开信息分析,专利信息相对较多的企业是中控技术和汇川技术,其中中控技术发明专利数量最多,为1030条;员工总数最多的企业是汇川技术,员工总数为23685人。

【最全】2024年工业自动化行业上市公司全方位对比(附业务布局汇总、业绩对比、业务规划等)(图5)

  图表9:2024年中国工业自动化行业上市公司专利信息和员工构成分星空体育 星空体育平台析(一)

【最全】2024年工业自动化行业上市公司全方位对比(附业务布局汇总、业绩对比、业务规划等)(图6)

  图表10:2024年中国工业自动化行业上市公司专利信息和员工构成分析(二)

  工业自动化行业的上市公司中,大部分企业的工业自动化业务占比都较高,信捷电气、禾川科技等上市公司工业自动化业务占比在90%以上。从区域布局来看,华东地区是大部分工业自动化上市公司的重点布局区域,此外,英威腾、博杰股份、麦格米特国外业务也占据一定比例,达到30%以上。

【最全】2024年工业自动化行业上市公司全方位对比(附业务布局汇总、业绩对比、业务规划等)(图7)

【最全】2024年工业自动化行业上市公司全方位对比(附业务布局汇总、业绩对比、业务规划等)(图8)

  目前,我国工业自动化行业的代表性上市企业中,汇川技术、中控技术、国电南自等工业自动化业务收入规模较大,2024年上半年,汇川技术、中控技术和国电南自工业自动化业务收入分别为75.2亿元、31.89亿元、24.94亿元。汇川技术、博杰股份等工业自动化业务毛利率较高,2024年上半年毛利率均超过40%。

【最全】2024年工业自动化行业上市公司全方位对比(附业务布局汇总、业绩对比、业务规划等)(图9)

  图表13:2024年中国工业自动化上市公司业绩对比(单位:台,万台,万件)

  注:上表营收和毛利率数据分析自各上市公司2024年中报,销量数据为2023年

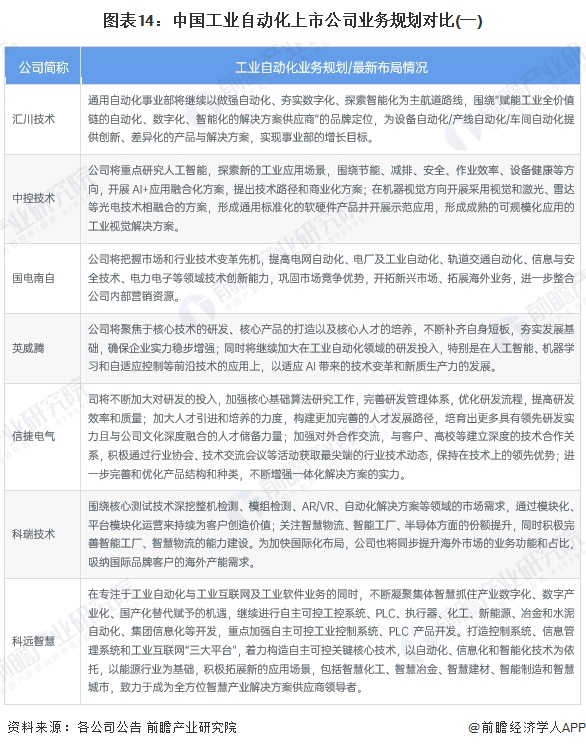
  从各大企业的业务规划及最新业务布局情况来看,企业的业务规划主要集中在巩固现有优势产品地位、加强研发投入、拥抱人工智能和加强市场拓展等方面。

【最全】2024年工业自动化行业上市公司全方位对比(附业务布局汇总、业绩对比、业务规划等)(图10)

【最全】2024年工业自动化行业上市公司全方位对比(附业务布局汇总、业绩对比、业务规划等)(图11)

  ▪ 广东顺德三合工业自动化设备股份有限公司总部项目动工仪式举行,总投资2亿元

  ▪ 工业阀门国家级重点专精特新“小巨人”企业 中德科技北交所IPO问询阶段

  ▪ 台达重磅发布11款工业自动化新品 以“N+种可能”驱动制造业数智跃迁

  ▪ 柯马完成对Automha的收购,进一步巩固双方在先进物流自动化领域的领先地位

  ▪ 2025数字化及智能制造技术论坛在青岛圆满落幕, 这些议题值得关注!